z6com时凯集团

文献分享|时间节律——影响细胞治疗疗效的因素之一

日期:01-22  点击:  属于:文献分享

 

 

 

免疫疗法是现在对抗癌症最有效的手段之一,相关研究表明免疫细胞在不同时间段可表现出不同的细胞迁移特性和表型,其抗肿瘤效果会因使用的时间段不同而产生差异。近期《Cell Press》发表的“Circadian tumor infiltration and function of CD8+ T cells dictate immunotherapy efficacy”就揭示了昼夜节律对肿瘤浸润性免疫细胞的细胞数量以及细胞表型的影响,并提出了更优的细胞治疗时间段。

 

 

 

 

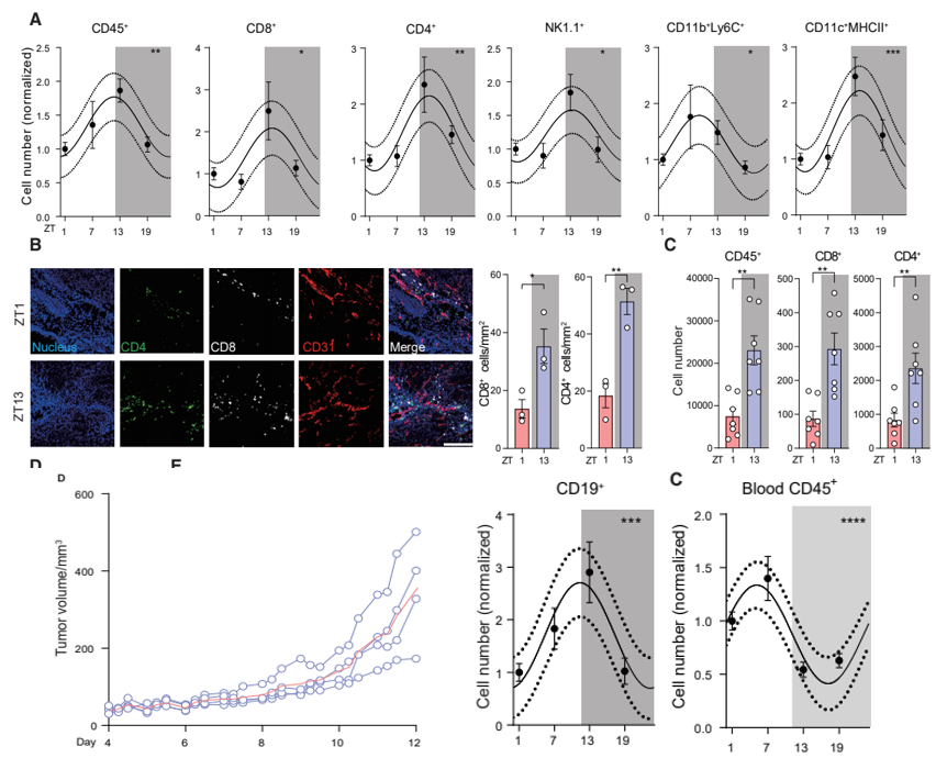
作者第一时间设计了一套标准化的昼夜节律:使用灯光控制节律,一天中12个小时亮灯视为白天,12个小时熄灯视为黑夜。作者顺利获得给C57BL/6小鼠注射表达卵清白蛋白的黑色素瘤细胞(B16-F10-OVA)建立了荷瘤模型。饲养模型小鼠12天后,分别在当天的ZT1(亮灯后1小时),ZT7(亮灯后7小时),ZT13(熄灯后1小时),ZT19(熄灯后7小时)从小鼠身上收集肿瘤,并使用免疫荧光观察肿瘤内不同免疫细胞的数量。作者发现,肿瘤内免疫细胞的数量呈时间节律,且在ZT13时达到峰值。此外,CD8+T细胞,CD4+T细胞,NK1.1+NK细胞,CD11b+ Ly6C+单核细胞,CD11c+ MHCII+树突状细胞等免疫细胞亚群的数量也同样展现出时间节律,但不同时间节点的肿瘤大小和血管密度没有显著差异。

此后,作者进一步发现肿瘤中免疫细胞的增殖和凋亡等能力在不同时间节点没有展示出不同,但注射阻断剂(LFA-1)能有效抑制ZT13组的肿瘤内免疫细胞浸润,这表明时间节律很可能是影响了免疫细胞对肿瘤的浸润功能。

随后,作者顺利获得注射免疫细胞至处于不同时间节律的荷瘤小鼠模型,进一步确认其浸润是受到时间节律的影响。作者分别给处于ZT1和ZT13的荷瘤小鼠注射了OVA-specific CD8+T细胞(OT-l cell),2小时后观察发现ZT13注射的小鼠肿瘤内CD8+T细胞数量更多,且后续数日的肿瘤控制效果更佳。鉴于LFA-1是一种整合素抗体,作者还在不同时间段观察了LFA-1的抗原在肿瘤血管内皮细胞上的表达量。结果表明,细胞间粘附因子1(ICAM-1)是其中唯一表现出昼夜节律的分子。此后,作者在“时间节律基因”敲除小鼠(Cdh5creERT2:Bmal1flox, Bmal1DEC)体内观察到ICAM-1不再随时间变化而变化,并且淋巴细胞浸润也不再出现时间节律。

在免疫表型方面,作者比较了不同时间节点收获的肿瘤中,高表达抗肿瘤基因的淋巴细胞与高表达促肿瘤基因的淋巴细胞,非耗竭CD8+细胞与耗竭CD8+细胞等比值指标,发现这些免疫表型也受到时间节律的影响。在发现T细胞激活等基因表达也与时间节律相关后,作者聚焦于PD-1受体的表达量,顺利获得RNA层面和表面蛋白两个层面确认了PD-1受体在肿瘤内CD8+T细胞上的表达受时间节律调节的现象。为了确认肿瘤内CD8+T细胞的PD-1表达与时间节律相关,研究团队还在体内实验中使用了“时间节律基因”敲除小鼠(Cd4cre:Bmal1flox, Bmal1DT)进行研究,结果表明PD1受体在肿瘤内CD8+T细胞上的表达变化在“时间节律基因”敲除小鼠体内消失。

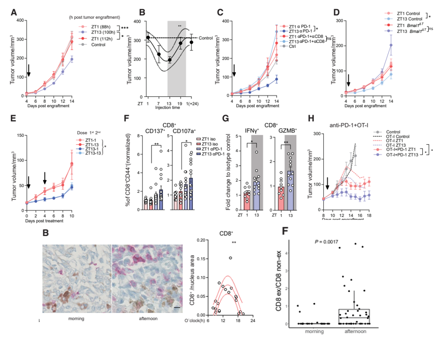
为了探究时间节律是否影响PD-1抗体治疗的效果,作者构建了黑色素瘤小鼠,并发现ZT1时间段注射PD-1抗体的效果不如ZT13时间段给药,且这一注射时间的不同,持续影响其后十数日的抗肿瘤效果。进一步的实验表明,注射PD-1抗体后,在ZT13时间段分离出来的肿瘤内CD8+T细胞在分泌能力和因子表达上稍强。最后,作者收集了不同时间段切除的黑色素瘤样本,顺利获得分析样本的转录组数据,作者发现时间节律对淋巴细胞的影响同样在人身上存在。其中,作者着重提及了尽管CD8+T细胞在人黑色素瘤的浸润顶峰是下午早段,但这一时间的肿瘤内CD8+T细胞的耗竭程度也会更高。

概括而言,本文介绍了时间节律对免疫细胞尤其是CD8+T细胞,在肿瘤治疗方面的影响。研究团队在小鼠身上发现CD8+T细胞在晚上(ZT13)的肿瘤浸润程度更高,且在晚上对荷瘤小鼠进行免疫细胞疗法或抗体疗法都能取得更好的治疗效果。相应地,时间节律对人的黑色素瘤瘤内淋巴细胞的数量及生物特征也有影响,该研究或许可以帮助免疫细胞疗法更好地发挥抗肿瘤作用。

 

 

 

免责声明:深圳z6com时凯集团致力于研究细胞与基因疗法,为有助于新兴技术,让更多人分析生物医药新开展。本文内容仅作信息研讨使用,本平台对文中内容、陈述、观点判断保持中立,不代表深圳z6com时凯集团立场和观点。本文相关信息不得用作诊断或治疗,不能代替专业医学意见,本公众平台将不承担任何责任。以上声明内容的最终解释权归本公众平台所有,本声明将适用本平台所有时间分享的文章,谢谢合作!

版权说明:文章版权归深圳z6com时凯集团所有,欢迎个人转发至朋友圈,媒体或组织在未经授权下,以任何形式转载到其他平台,将视为侵权。转载授权请在「深圳z6com时凯集团」微信公众号回复“转载”,获取转载须知。

 

往期推荐  //

 

文献分享丨CAR-T细胞治疗新应用——多发性硬化症

文献分享 | 深入评估CRS开展过程——给予最佳干预窗口并降低致死风险

文献分享|增强CAR-T细胞干性并抵抗耗竭:肌苷代谢重编程

文献分享|抗宿主免疫排斥的现货型CAR-T细胞疗法

关于深圳z6com时凯集团

深圳z6com时凯集团生物医药有限公司(下称:深圳z6com时凯集团)是国内唯一一家可给予工业级逆转录病毒载体的细胞与基因治疗一站式解决方案服务商,由来自美国哈佛大学和加州大学圣迭戈分校等海归科学家联合创办,拥有国内首批掌握工业级逆转录病毒载体技术(PackRV-SS系统)的研发生产团队。深圳z6com时凯集团已建成规范化,标准化,工业化生产GMP级逆转录病毒载体CAR-T等细胞产品管线,已在深圳、北京和中山三地建立产业联动,建成共计超万平符合国际GMP标准的生产车间及研发实验室。深圳z6com时凯集团病毒载体管线,到细胞产品管线,再到IIT/IND/NDA辅助申报,再到行业内人才培养已建立成熟的全流程、一站式委托服务,建有逆转录病毒、慢病毒等多种病毒载体生产管线及CAR-T、CAR-NK、TCR-T等细胞生产管线。同时与审评检验组织、科研院所、医院和行业龙头企业深度合作,给予IIT、IND辅助申报服务。

深圳z6com时凯集团是深圳市生物医药产业重大公共服务平台、深圳市重大项目、深圳市高新区开展专项计划创新平台成果产业化基地、“聚龙领军人才”D类高成长性企业、细胞产业关键共性技术国家工程研究中心病毒载体共性技术研究平台、中国食品药品企业质量安全促进会副会长单位、深圳市医学研究专项资金依托单位、深圳市生物医药产教联盟副理事长单位、全国生物技术行业产教融合共同体常务理事单位、深圳市生物医药促进会理事单位、2022年度坪山区“十大创新平台”、科技型中小企业、创新型中小企业、深圳市坪山区大学生实习基地,荣获2024年度亚太区细胞与基因治疗行业之星“最佳技术突破奖”、第十二届中国创新创业大赛优秀企业奖、中国创交会创新创业大赛三等奖、CGT领域CDMO合作启明星奖。

左右滑动可浏览更多图片

 

END

 

微信公众号

市场部:孙女士

细胞惠众生 基因创未来

全国统一服务热线

400-800-1266

 分析更多内容请登录  

www.qiyexw.com

微信公众号
扫一扫,关注我们最新消息扫一扫,关注我们最新消息
联系我们
400-800-1266

工作时间:周一至周五 9:00-18:00

联系人:赖女士

手机:13670105633

邮件:laijiaqi@qiyexw.com

地址:深圳市坪山区坑梓街道金沙社区荣田路1号海普瑞生物医药生态园

底部导航
深圳z6com时凯集团生物医药有限公司是中国一家专注于细胞和基因治疗产业领域的一站式综合外包服务商,也是国内首批具备临床级逆病毒载体GMP工业化生产的CRO/CDMO公司。 深圳z6com时凯集团是深圳市重大CRO/CDMO公共技术服务平台建设项目,也是深圳市最新公布的20+8战略性新兴产业项目。深圳z6com时凯集团具有规范化,标准化,工业化生产GMP级CAR-T等细胞产品的能力,主要建有CAR-T、CAR-NK、CAR-M、γδT、TIL、TCR-T等细胞产品生产线,逆病毒、慢病毒、非病毒载体、AAV等多种病毒载体以及外泌体、基因工程抗体、细胞因子、溶瘤病毒、疫苗等药品生产的细胞原料产品生产线。
深圳z6com时凯集团生物医药有限公司 版权所有 粤ICP备2024168379号 互联网药品信息服务资格证书:(粤)-非经营性-2022-0426  技术支持:友点软件